首页 >> 新闻动态 >>新闻动态 >> 是不是“全国各地都在咽喉炎”?该咋治?
详细内容

是不是“全国各地都在咽喉炎”?该咋治?

近日

话题#全国都在咽喉炎吗#

在多个社交平台

引发关注和讨论


e0796f1a6648798f3ca651bb34131a80.jpg


网友们纷纷留言:

嗓子干、喉咙疼

办公室里咳嗽声不断

原来不止我这样

......


2c9f24b2c44465fd0f69e40ffe49fcba.jpg

f381232d16ecb82ee9eae5666f5db7be.jpg


1d55f3f0906a467928f510f3ef594d09.jpg

多家医院感染科、儿科专家表示

近期

发热门诊就诊人数有上升趋势

患者主要是儿童和年轻人

绝大部分症状较轻


什么是咽喉炎?


咽喉炎是一种常见的咽喉部疾病,指发生在咽喉黏膜及周围淋巴组织的炎症反应。


70%~80% 的咽喉炎由病毒引起,比如流感、新冠病毒感染、EB病毒感染、链球菌感染等都是比较常见的咽痛原因。


除了病毒,咽喉炎还可由细菌或粉尘、烟雾等物质刺激,或过敏性鼻炎或鼻窦炎、胃食管反流病等引发。

 

872680b92f7c8c9178dd6ac7b16ea5c4.jpg


广州市妇女儿童医疗中心儿内科门诊主任、发热门诊主任李淑华:“9月份以来,到发热门诊就诊的儿童以多种病原体感染为主。其中,流感病毒感染数量较上一周有所增多,但并未达到明显的流感高峰。因此,防范病毒感染的同时,也要注意预防细菌感染。”


南方医科大学南方医院疑难感染诊疗中心主任彭劼表示,中秋国庆假期马上到来,要做好个人防护。他建议,公众在乘坐公共交通工具或前往人群密集的室内公共场所时要科学佩戴口罩;保持良好的个人卫生习惯,经常开窗通风,科学锻炼身体,提高机体免疫力。

针对甲流感染患者,广州市第一人民医院感染科主任赵祝香建议,确诊后需尽早服用抗病毒药物。此外,公众最好在流感高发季节到来前接种三价灭活流感疫苗、四价灭活流感疫苗和三价减毒活疫苗,以获得最佳保护效果。


6个方法有效缓解嗓子痛

很多咽喉炎患者,嗓子痛得比较严重,咽一口口水都疼得受不了,有没有什么方法能缓解呢?


1、口服止痛药


口服止痛药对减轻成人急性咽喉炎的疼痛非常有效,其中对乙酰氨基酚和布洛芬是最常使用,安全性最高的止痛药。


2、适当吃点冰的东西


f86d395c3d00ff36d2d04d558bff8335.jpg


冰块、冷冻冰棒、冰淇淋、冷冻酸奶等非常冷的食物具有麻木作用,可暂时减轻或缓解吞咽疼痛。


注意摄入常温液体或冷饮可能无效,一定要冰的食物。


3、尽量选择吃温热的东西


与刺激性食物与常温液体相比,嗓子疼的人更容易耐受温热的液体和食物,比如温水、茶、鸡汤、粥等。


4、吃点润嗓子的食物


蜂蜜、硬糖在一定程度上也可缓解嗓子疼,尤其是含有薄荷成分的润喉糖。


但注意,这种薄荷糖 6 岁以下儿童慎用,可能对神经有抑制作用。


5、多喝水


选择常温水、冷水、温水都可以,只要避免过烫即可。


632079a22ef9e5d5b414cc33c27acc0d.jpg

6、改善空气湿度,避免空气污染


空气太干、空气污染会加剧嗓子疼,可以通过加湿器改善环境湿度,有助于缓解嗓子疼症状。


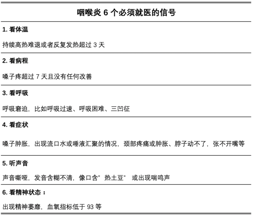
这6种情况

一定要及时就医


重度咽喉炎比较罕见,但其有气道梗阻风险,严重可危及生命。因此学会识别危险信号,及时就医,非常重要。


当出现以下 6 种情况时,意味着引起嗓子疼的疾病可能存在一些风险,需要及时就医:

a180ae1923caefb109a0d3c0903d4528.png


来源:央视网


电话直呼
在线客服
在线留言
发送邮件
企业位置
联系我们:
0455-6776588
18104551995
管理
点击这里给我发消息
点击这里给我发消息
还可输入字符250(限制字符250)
技术支持: 建站ABC | 管理登录
seo seo