速看!“龙江健康码”申请全流程

当前,正处于人员返程、企业复工、学校复课的疫情防控关键时期,进出社区、办公大楼、交通卡口、机场、火车站等不同场所都需要检查过往人员的健康状况,有时还需要开具健康证明才能通行。
记者从黑龙江省应对新型冠状病毒感染肺炎疫情指挥部获悉,为方便民众“自证健康”以及政府健康数据管理,
我省开通“龙江健康码”,针对民众、数据采集员、数据管理员三大类人群,建立统一健康码业务流程,统一健康数据采集标准,统一中台汇聚处理数据。
健康码申领方式
一、登录操作指引

第二步:打开“龙江健康码”小程序,进入“我的”,点击“登录”,此处需绑定您的手机号码,点击“允许”完成登录操作。

第三步:登录完成后需进行实名认证,请如实填写资料后点击“提交”。如需查看认证状态,在“我的”个人中心里可查看。


二、我的健康码操作指引
如果您是第一次点击首页上“我的健康码”,请先完成健康上报才能获取健康码(“健康上报操作指引”位于“我的健康码操作指引”下方)。

1、获取本人的健康码
在您完成健康上报并提交成功后(“健康上报”操作指引位于“我的健康码”操作指引下方),点击“立即生成健康码”。

后续如需查看或出示健康码,进入“龙江健康码”小程序首页,点击“我的健康码”即可进行查看。

2、获取他人的健康码
在您为他人完成健康上报并提交成功后,点击“立即生成健康码”。

后续如需查看/出示您为他人生成的健康码,可进入“龙江健康码”小程序首页,点击“我的健康码”,进入后在二维码处左右滑动或点击“左右箭头”即可进行查看。



注意事项:
(1)健康码具有有效期,默认7天。当健康码过期后,需重新上报一次健康情况即可重新获取。
(2)当健康码因过期等情况无效时,画面如下图展现。此时,点击二维码上的“立即更新”后即可重新获取健康码。

3、管理健康码
在“我的健康码”中,您可以管理本人及他人的健康码。他人健康码除了通过“为他人上报健康状况”获取,也可在管理页面添加。
第一步:点击“健康码管理”并进入。如需添加新的健康码,点击“添加”,也可点击“扫一扫共享二维码”进行添加。

第二步:如需删除他人的健康码,在该人员的姓名处向左滑动,出现“解绑”二字后点击即可删除他人健康码。

三、健康上报操作指引
1、本人自主上报
第一步:进入“龙江健康码”小程序首页,点击“自主上报”— “上报我的健康信息”。

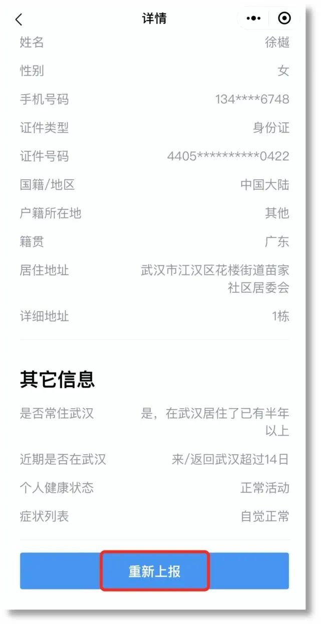
第二步:请根据页面提示和实际情况如实填写,包括基本信息、是否常住/近期是否在武汉、近一个月旅居史、近期接触史、个人健康状态、是否有如下症状等信息,带“*”号的为必填项目。完成后请勾选“我已阅知本申报所列事项,并保证以上申报内容正确属实”,并点击提交。




第二步:请根据页面提示和实际情况为他人如实填写,填写步骤与“本人自主上报”的操作一致。
第三步:完成健康上报后,可通过“我的”—“我的健康自查上报”—“为他人上报”中查看历史上报的信息。如他人的健康信息或行程发生变化,请点击“重新上报”进行更新。




推荐
-
-
QQ空间
-
新浪微博
-
人人网
-
豆瓣
